新昌游戏公司排行榜及行业深度洞察
随着科技的飞速发展和互联网的普及,游戏产业在中国乃至全球范围内蓬勃发展,新昌,作为一个充满活力和创新精神的城市,其游戏公司也在国内游戏行业中占据一席之地,本文将探讨新昌游戏公司的排名以及其在行业中的表现。新昌游戏公司...
哈尔滨燃气爆炸事故敲响城市安全警钟
哈尔滨市一起突发燃气爆炸事故引起了广泛关注,这起事故不仅造成了严重的财产损失,还给城市的安全问题敲响了警钟,本文将围绕这起事故,探讨其发生原因、救援情况、影响以及预防措施。事故概况哈尔滨市某区域发生了一起燃气爆炸事故...
徐闻港赶海指南,独家攻略与最新美图欣赏
徐闻港,一个充满海洋魅力的地方,赶海活动丰富多彩,本文将为你提供最新的徐闻港赶海攻略,并分享一些美丽的赶海图片,带你领略这片海洋的无限魅力。徐闻港简介徐闻港位于中国广东省湛江市徐闻县,地理位置优越,拥有丰富的海洋资源...
连云港赶集攻略,最新指南一网打尽!
连云港,这座美丽的海滨城市,以其丰富的自然资源和独特的地理位置,吸引了众多游客前来观光旅游,除了欣赏美景,赶集也是体验当地文化的一种绝佳方式,本文将为您带来最新的连云港赶集攻略,带您领略当地独特的集市风情。了解赶集文...
扬中独家独院优质房源出租,理想居住首选
随着城市化的快速发展,越来越多的人渴望寻找一处宁静舒适的居住之地,如果您正在寻找一处扬中独家独院房子出租,那么您可能会对此篇文章产生浓厚的兴趣,本文将为您详细介绍扬中独家独院房子的出租情况,帮助您更好地了解并选择合适...
奶茶妹妹的青春力量与拼搏勇气,励志语录启示人生!
奶茶妹妹以其独特的魅力和坚韧的精神,成为了年轻人的励志典范,她的励志语录,充满了青春的力量和拼搏的勇气,激励着无数年轻人勇往直前,不畏困难,追求梦想。在这个充满竞争的时代,每一位年轻人都在为自己的梦想努力奋斗,而奶茶...
励志璀璨星光语录,追寻梦想的美丽之旅
在人生的旅途中,我们时常需要一些励志的话语来鼓舞自己,激发内心的力量,美丽的语录,犹如璀璨的星光,照亮前行的道路,给予我们勇气和希望,以下是一些励志的美丽语录,愿它们能激励你勇往直前,追寻梦想。梦想与坚持1、梦想是心...
隆回新闻速递,友谊之花绽放城市每个角落
在这个充满活力的时代,隆回新闻头条不断传递友谊的声音,展现人与人之间的深厚情感,我们将一起走进这座充满友谊的城市,感受那些温暖人心的故事。隆回的新闻动态隆回,一个充满活力和希望的城市,这里每天都在发生着各种各样的新闻...
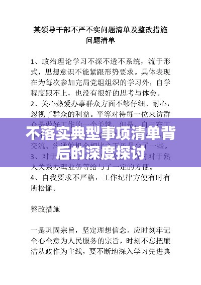
不落实典型事项清单背后的深度探讨
在当前社会发展过程中,落实工作至关重要。“不落实典型事项清单”现象屡见不鲜,给社会发展和组织管理带来诸多负面影响,本文旨在探讨这一现象,分析其成因,提出应对策略,以期推动工作落实,促进社会发展。什么是“不落实典型事项...
瑞兽榜单揭秘,探寻中华文化中的十大神秘生灵
在浩瀚的中华文化中,瑞兽作为一种神秘而又充满象征意义的生物,承载着人们对美好生活的向往和祈愿,我们将为您揭晓瑞兽排名前十名,带您领略这些神秘生灵的魅力。龙龙,作为中华民族的图腾,自然位居瑞兽之首,龙的传说源远流长,代...













苏ICP备2021053023号-1